12月汽车出行大事件:Rivian获13亿美元融资;蔚来发布Q3财报股价大涨
作者丨丁唯一
编辑丨张宇喆
为方便大家了解、回顾12月汽车出行产业发生的大事件,亿欧汽车按照传统车企、新造车企和科技企业等不同类别,对当月大事进行了整理。
2019年12月,大车企风云动荡。大众汽车遭德国检方突击检查,丰田中国被罚超8700万:违反《反垄断法》,宝马涉嫌销量造假,正在接受美国证券交易委员会(SEC)调查;前雷诺-日产董事长戈恩逃离日本。
新能源汽车领域仍然火热。东风集团成立H事业部,瞄准高端新能源汽车;蔚来与小鹏汽车达成充电服务合作;新能源汽车市场再迎新品牌天美汽车;广汽蔚来首款量产纯电动汽车HYCAN 007发布;电动汽车公司Rivian再获亚马逊、福特新一轮13亿美元融资;
出行市场中,企业动作频频。吉利与戴姆勒推出高端出行服务“耀出行”,已经在杭州登陆,并接入曹操出行,并计划于2020年登陆北上广;滴滴企业版新布局:将上线“滴滴团队版”小程序,面向中小企业团队;一汽出行与GoFun出行达成合作。
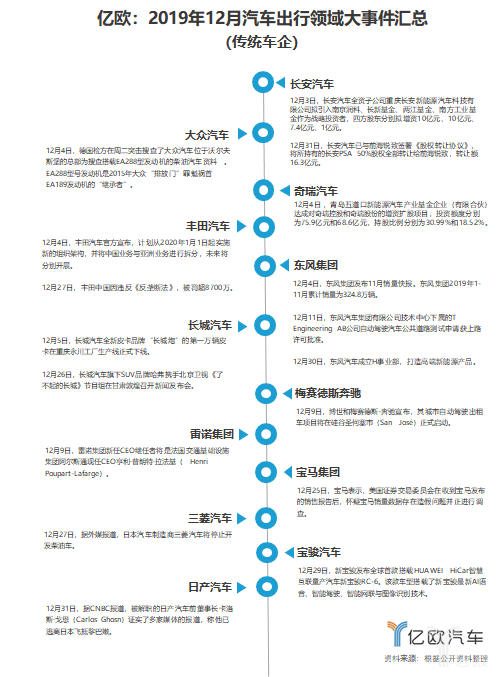
传统车企

长安汽车:子公司新能源科技拟引入战略投资,持股降至48.95%
2019年12月3日,长安汽车发布公告称,全资子公司重庆长安新能源汽车科技有限公司拟引入南京润科、长新基金、两江基金、南方工业基金作为战略投资者,四方股东分别拟增资10亿元、10亿元、7.4亿元、1亿元。增资后,长安汽车持有新能源科技的股权比例将由100%稀释到48.95%,丧失控制权,新能源科技变为公司联营企业,预计放弃权利事项对公司合并报表产生的影响为增加净利润22.91亿元。
2019年12月31日,长安汽车发布晚间公告称,长安汽车已与前海锐致签署《股权转让协议》,将所持有的长安PSA 50%股权全部转让给前海锐致,转让额16.3亿元。前海锐致为宝能汽车有限公司的全资子公司,实控人为姚振华。
完成此次转让后,长安汽车将不再持有长安PSA的股权。长安汽车预计,此次出售股权事项对合并报表产生的影响为增加税前利润13.52亿元。
奇瑞增资扩股落地,青岛五道口新能源汽车产业基金接手
2019年12月4日 ,据安徽长江产权交易所公告显示,青岛五道口新能源汽车产业基金企业(有限合伙)达成对奇瑞控股和奇瑞股份的增资扩股项目,投资额度分别为75.9亿元和68.6亿元,持股比例分别为30.99%和18.52%。上述交易完成后,青岛五道口持有奇瑞控股和奇瑞汽车的股权比例将分别达到51%。
丰田组织架构调整,中国与亚洲业务将拆分
2019年12月4日,丰田汽车官方宣布,计划从2020年1月1日起实施新的组织架构,并将中国业务与亚洲业务进行拆分,未来将分别开展。为了实现可持续增长,丰田决定进行这次组织架构的调整,包括建立业务单元、重组区域总部以及引入内部系统等。其目的是,使每个业务和区域的领导人都能够实施基于快速决策的必要战略,加强和加速执行能力。 此次调整,意味着丰田将进一步加强在中国市场的布局。
大众汽车遭德国检方突击搜查
2019年12月4日,据路透社报道,为搜查搭载EA288型发动机的柴油汽车资料,德国检方在周二突击搜查了大众汽车位于沃尔夫斯堡的总部。EA288型号发动机是2015年大众“排放门”罪魁祸首EA189发动机的“继承者”。
大众汽车表示,安装EA288发动机的车辆没有显示柴油过滤器出现故障,符合排放限制,引擎也没有安装非法减效装置。不管调查结果如何,这一消息无形中再次给大众延长了“排放门”事件的惩罚时限。
东风集团获欧洲自动驾驶路测许可;成立H事业部
2019年12月4日,东风集团发布11月销量快报。11月东风集团销量为35.3万辆,自主品牌乘用车销量为5.8万辆,同比增长7.9%;商用车销量为6万辆,同比增长20.4%。东风集团2019年1-11月累计销量为324.8万辆,其中,自主品牌乘用车销量为48万辆,合资品牌乘用车销量220.3万辆。自主品牌在东风集团整体销量中占比仅为14.8%,合资品牌仍是东风集团的重要支撑。
2019年12月11日,从瑞典交通运输局传回消息的显示,东风汽车集团有限公司技术中心下属的T Engineering AB公司自动驾驶汽车公共道路测试申请获上路许可批准。据了解,东风公司成为首家获得欧洲自动驾驶公共道路测试许可的中国车企,也是瑞典仅有的5家获自动驾驶路测许可的企业之一。
2019年12月30日,东风汽车集团有限公司(简称东风公司)党委常委、副总经理尤峥向媒体透露,东风品牌计划在2020北京车展上发布一个高端品牌,内部代号为“H”,该品牌主要打造高端新能源乘用车产品。
第1万辆长城炮下线;哈弗跨界营销携手《了不起的长城》
2019年12月5日,长城汽车全新皮卡品牌“长城炮”的第一万辆皮卡在重庆永川工厂生产线正式下线。今年9月5日,长城炮首款皮卡车型——长城炮乘用版正式上市。该产品是中国市场上首款乘用皮卡。
2019年12月26日,长城汽车旗下SUV品牌哈弗携手北京卫视《了不起的长城》节目组在甘肃敦煌召开新闻发布会。据悉,《了不起的长城》是全球首档长城文化体验类IP节目,将于1月4日起每周六晚20:30登陆北京卫视,哈弗H6、哈弗F7两款车型将参与其中,与众多明星前往嘉峪关、山海关等长城遗迹。
博世与梅赛德斯-奔驰启动城市自动驾驶出租车项目
2019年12月9日,博世和梅赛德斯-奔驰宣布,其城市自动驾驶出租车项目将在硅谷圣何塞市(San José)正式启动。项目初始阶段,用户可通过戴姆勒移动出行公司开发的手机应用程序预订行程,由安全员监控搭载了自动驾驶技术的奔驰S级轿车,进而将乘客从指定出发点运送至目的地。
雷诺集团即将迎来新任CEO
雷诺新任CEO人选已经到了最后的竞逐阶段。2019年12月9日,法国商业新闻电视频道BFM Business报道称,继任者将是法国交通基础设施集团阿尔斯通现任CEO亨利·普朗特·拉法基( Henri Poupart-Lafarge)。但仅仅2天后,法新社和《回声报》报道则称,雷诺董事会周二召开了董事会会议,倾心于西雅特品牌全球总裁品牌卢卡•德•梅奥(Luca de Meo)。法新社甚至表示,52岁的卢卡•德•梅奥取得了法国政府的支持。
丰田中国被罚超8700万:违反《反垄断法》
原江苏省物价局于2017年12月对丰田汽车(中国)投资有限公司涉嫌实施垄断行为立案调查,2019年12月,江苏省市场监督管理局对本案作出行政处罚决定。
依据《反垄断法》第四十六条、第四十九条的规定,江苏省市场监督管理局责令丰田停止违法行为,并决定对丰田处上一年度(2016年度)销售额2%的罚款,即8761.3万元。
宝马涉嫌销量造假,正在接受美国证券交易委员会(SEC)调查
2019年12月25日,宝马表示,美国证券交易委员会在收到宝马发布的销售报告后,怀疑宝马销量数据存在造假问题并正进行调查。据报道,为拉动销量,宝马会指使销售人员将还在车库内的车辆登记为已售出。如果销量造假的问题得到证实,宝马可能面临巨额罚款。
此前,早在2016年,宝马曾在美国市场存在销量作假行为。宝马发言人表示会与美国证券交易委员会联系并与调查部门全面合作,宝马拒绝进一步置评。
三菱汽车将停止开发柴油车
2019年12月27日,据外媒报道,日本汽车制造商三菱汽车将停止开发柴油车。三菱汽车将在2021年底前淘汰其关键车型的柴油车,并大幅缩减现有柴油车业务的规模。
首款搭载华为HiCar车型上市,新宝骏RC-6发布
2019年12月29日,新宝骏发布全球首款搭载HUAWEI HiCar智慧互联量产汽车新宝骏RC-6。该款车型搭载了新宝骏最新AI语音、智能驾驶、智能网联与图像识别技术。借助HUAWEI HiCar,新宝骏RC-6可提供车内摄像头疲劳检测、视频通话、手势交互、安卓应用生态共享等功能。
戈恩:确认已离开日本 “逃离了不公正和政治迫害”
2019年12月31日,据CNBC报道,被解职的日产汽车前董事长卡洛斯·戈恩(Carlos Ghosn)证实了多家媒体的报道,称他已逃离日本飞抵黎巴嫩。戈恩在一份声明中表示,“我现在黎巴嫩,将不再在一个受人操纵的日本司法系统中作为人质,那里实行有罪推定、歧视猖獗、基本人权被剥夺,公然无视日本的法律义务以及维护国际法的条约。”
戈恩在贝鲁特发表的新闻稿中承诺,终于能与媒体进行自由的交流,他将从下周开始与媒体交流。
新造车企

理想汽车回应被列为“被执行人”:与债务无关
2019年12月3日晚间,重庆理想智造汽车有限公司就近日的被列为“被执行人”一事发表了回应:理想智造所涉诉讼均为力帆集团持有并经营力帆汽车期间发生的债务,诉讼案件发生后,均由力帆集团与相关债权人对接并寻求解决方案,后期案件的处理也由力帆集团负责。
特斯拉德国工厂或2021年投产;国产Model 3定于12月30日开始交付
北京时间2019年12月11日,有德媒报道称,特斯拉的将在德国建设的4号超级工厂将在2021年完工,规划年产能将超过50万辆,主要用于生产Model 3和Model Y。
2019年12月27日,特斯拉宣布将于12月30日向15名员工交付首批国产Model 3,交付地点为上海超级工厂。此前曾有媒体报道称首批中国制造的Model 3已被运出上海工厂,将在2020年1月底前向消费者大规模交付。
蔚来与小鹏汽车达成充电服务合作;蔚来Q3财报发布,股价大涨
2019年12月11日,小鹏汽车正式宣布与蔚来NIO Power签约,双方就充电业务展开互联互通合作,共同为车主提供较为便利的出行充电体验。据官方公布的合作协议,小鹏汽车将陆续与蔚来NIO Power实现全国范围内充电桩分布数据、支付流程的互联互通,这意味着小鹏车主可通过小鹏汽车app扫码使用蔚来超充桩快速充电。同样,蔚来车主也能在全国多个一、二线城市使用小鹏超级充电桩为爱车加电。
2019年12月25日,有网友爆料称蔚来汽车12月工资发不出来,在等被裁。对此,蔚来回应称,并不是发不出工资,而是调整了工资发放日,从每月月底最后一个工作日发放当月工资,调整为次月8日发放工资。蔚来汽车HR内部信详解称,随着员工人数越来越多,薪资结构越来越复杂,每月月底完成月薪核算挑战越来越大,同时也存在很多问题,故将发薪时间进行调整。
2019年12月30日晚,蔚来在美股开盘前公布了2019年第三季财报,数据显示,蔚来第三季度营收18.368亿元人民币,较去年第三季度同比增长25%。净亏损为25.217亿元人民币,较去年第三季度同比下降10.3%。
蔚来的股价在美股开盘后大涨,盘中一度涨超100%,触及4.87美元,最终收于3.72美元,大涨53.72%,创近半年新高,市值接近40亿美元。
新能源汽车市场再迎新品牌
2019年12月11日,全新新能源汽车品牌天美汽车宣布诞生。据悉,天美汽车的母公司为开发商用车的开沃汽车,创始人为黄宏生。开沃汽车在2017年获得工信部批准的乘用车准入资质,并于同年12月进行了新能源准入资质的验收。
就在新品牌创立的第二天,开沃汽车与比克电池签署战略协议,双方建立长期战略合作关系,携手拓展新能源汽车业务。根据协议,开沃汽车将采购比克电池数亿元动力电池系统,并共同推进新技术、新材料、新工艺的开发。
小鹏汽车董事会调整:余永福接替蔡崇信出任董事
2019年12月12日,企查查数据显示,小鹏汽车运营主体广州橙行智动汽车科技有限公司发生工商变更,阿里巴巴联合创始人蔡崇信退出董事职务,新增董事余永福。目前,小鹏汽车的董事会成员共有余永福、符绩勋、顾宏地、何小鹏、刘芹、夏珩和杨飞。
恒大新能源汽车子公司挂牌出售20%股权
据上海联合产权交易所官网显示,2019年12月12日,恒大国能新能源汽车(上海)有限公司挂牌转让20%股权,底价为4.4282亿元,转让方为上海松江经济技术开发建设集团有限公司,披露截止日期为2020年1月9日。
对此,恒大汽车方面回应称,挂牌出售股权属正常,不影响后续生产。
广汽蔚来首款量产纯电动汽车HYCAN 007发布,523km综合续航26万元起
2019年12月27日,广汽蔚来“每一公里的创想”首款产品发布会于广州南沙举行。首款SUV新车HYCAN 007轴距2919mm,全系标配L2+智能辅助驾驶系统,搭载93kW·h电池组,综合NEDC工况续航里程达到643公里,售价26万元起。提供3种常规版本和2种私人定制版本,其中plus版和top版售价分别28万起及30万起,综合续航均可达643公里。据悉,HYCAN 007将于广汽智联新能源汽车产业园进行量产,2020年4月开始交付用户。
游侠汽车尚未量产疑停摆,湖州政府欲接盘
2019年12月20日,浙江省湖州市吴兴区人民政府官方发布的第35次常务会议纪要显示,“会议认为,由区城投集团收购游侠汽车产业项目土地及处置在建工程的方案,有利于盘活土地资源、化解项目风险、降低处置成本,总体可行。”会议原则同意区城投集团处置游侠汽车产业项目土地及在建工程。
Rivian再获亚马逊、福特新一轮13亿美元融资
2019年12月24日,据路透社报道,特斯拉潜在竞争对手Rivian周一表示,已完成新一轮13亿美元的投资,领投方包括普信(T. Rowe Price),以及上一轮的投资者亚马逊和福特汽车。本轮投资还包括贝莱德,资金将用于推出Rivian的几款车型。
光束汽车拿到营业执照
2019年12月30日,长城汽车发布海外监管公告称,长城宝马合资公司“光束汽车有限公司”(以下简称光束)收到张家港市市场监督管理局颁发光束汽车有限公司的营业执照。
但目前,江苏省发改委对于光束汽车生产基地项目审批仅针对燃油乘用车全出口制造及纯电动乘用车研制,如果光束汽车需要进行纯电动乘用车的生产销售,则需要事先获得纯电动汽车整车项目的审批。
科技企业

吉利与戴姆勒推出高端出行服务“耀出行”
2019年12月3日,浙江吉利控股集团管理的吉利科技集团有限公司,与戴姆勒出行股份公司宣布“耀出行”,后者聚焦高端出行服务。“耀出行”前期将有100辆高端专车投入服务,如梅赛德斯-奔驰S级轿车、E级轿车和V级MPV等车型,预计2020年,“耀出行”将服务拓展至国内其它主要城市。
2019年12月9日,吉利汽车旗下新能源汽车共享出行服务平台曹操出行也接入耀出行,这意味着曹操出行正式实现“聚合叫车”。可在该平台上同时呼叫不同的出行服务品牌产品。另外,“耀出行”还宣布将在明年初相继登陆北京、上海和广州。
“听伴”宣布获得四维智联投资,并与其达成合作
2019年12月3日,“听伴”宣布获得四维图新旗下四维基金投资,与去年完成的来自一号资本、时尚资本、汉富资本的融资同属于A轮融资。“听伴”CEO俞清木肯定了资本市场对智能座舱和车载音频赛道的看好,他同时表示,目前听伴还在与更多投资人洽谈。
毛豆联手五菱首推定制车,售价6.38万元
2019年12月5日,由毛豆新车联合上汽通用五菱共同打造的730毛豆定制版正式上市。该款定制车售价6.38万元,搭载五菱车标,在毛豆新车线上、线下渠道独家发售。这也是国内汽车新零售平台首次联合主机厂推出定制版车型。
滴滴企业版新布局:将上线“滴滴团队版”小程序,面向中小企业团队
2019年12月5日,由滴滴企业版主办的2019“乘势而行”企业出行服务峰会在京举行。峰会主要探讨出行服务新格局、数字化赋能企业用车管理等内容。峰会上,滴滴企业版推出了将于近期发布的“滴滴团队版”微信小程序。该小程序主要针对中小企业团队打造,具有创建团队、加入团队成员、团队支付等功能,从而实现流程简化、降本增效。
百度Apollo组织架构新增智能交通业务组;获批在北京启动自动驾驶载人/物测试
2019年12月6日,据新浪科技消息,百度Apollo于近日进行了组织架构升级,除原有自动驾驶、车联网等业务组升级外,新增智能交通业务组。自动驾驶业务组进行了升级扩充,现下辖三个部门,包括智能汽车业务部、智驾地图业务部和自动驾驶技术部。原有车联网业务组继续小度车载OS等智能车联业务。最新公布数据显示,百度智能驾驶专利申请总量达到1237件全国第一,自动驾驶路测牌照总数150张。
2019年12月30日,据北京市交通委员会消息,北京正式启动自动驾驶载人载物测试。百度公司40辆车获得了首批自动驾驶载人测试资格,这批车辆累计测试里程在10万公里以上。
黑莓QNX与汽车零部件商马瑞利中国达成战略合作
2019年12月10日,黑莓QNX宣布与汽车零部件商马瑞利中国达成战略合作,将QNX®数字驾驶舱平台整合到马瑞利的Electronics eCockpit和Digital Cluster的解决方案中。
黑莓技术解决方案部(BTS)高级副总裁兼联席主管Kaivan Karimi表示,中国有潜力成为最大的车联网和电动汽车市场。目前超过45家主机厂在其北美、欧洲和亚洲生产的数百款车型中部署黑莓QNX软件,全球超过1.5亿辆行驶中的汽车搭载了QNX软件。亿欧汽车获悉,如今9家全球前10大汽车OEM厂商、全球前7大汽车一级供应商正在使用黑莓QNX的技术。
自动驾驶汽车公司Cruise或将提供共享乘车服务
2019年12月11日,通用汽车旗下自动驾驶汽车公司Cruise首席执行官丹·安曼(Dan Ammann)表示,打算“以极低的成本”提供共享乘车服务,作为最终“超越汽车”计划的一部分。他表示希望通过以极低的成本提供令人惊叹的体验,使共享的乘车方式更具吸引力,从而减少拥堵。此前Cruise曾宣布与本田汽车公司合作,开发一款专用于共享出行的自动驾驶汽车,同时本田汽车也是Cruise的投资者之一。
宁德时代坐上创业板头把交椅;四川工厂正式开工
2019年12月24日,在迈过百元关口后,宁德时代股价继续飙升,截至12月26日收盘,宁德时代股价达到105.12元,市值2321.47亿元,超过迈瑞医疗成为创业板市值最高的公司。
2019年12月24日,四川宜宾动力电池项目正式开工,年产能30GWh。项目分两期建设,项目一期总投资45亿元,建设年产能15GWh的动力电池生产线,二期总投资55亿元,建设15GWh动力电池生产线。建设周期方面,项目一期自开工建设起不超过 26 个月,项目二期计划在一期投产后两年内启动。
比克电池与当升科技、容百科技等十余家新能源供应商达成战略合作
2019年12月26日,深圳市比克动力电池有限公司2020年供应商大会在郑州隆重召开。活动现场,比克电池与当升科技、容百科技等十余家新能源供应商签订战略合作框架协议。根据战略合作协议,未来比克电池将与多方供应商充分共同推进新能源市场开拓。
阿里与一汽签署战略合作协议,基于斑马系统打造下一代智能网联汽车
2019年12月27日晚间,阿里官宣,与中国一汽在长春签署战略合作协议,双方将以斑马智行系统为基础,打造面向未来的下一代智能网联汽车。中国一汽将建设以云计算、数据智能、中台和移动协同技术为核心的数字化技术基础设施,推动汽车行业迈入云上智能时代。
一汽出行与GoFun出行达成合作
2019年12月31日,GoFun出行与一汽出行在成都举行战略合作签约仪式。两家国企强强联手,双方的合作首先将在成都、贵阳和西安落地,并将陆续延伸至GoFun业务覆盖的更多城市。
双方还将依托GoFun出行成熟的运营管理体系展开订单合作,并以GoFun出行平台优质的流量入口及高质量用户群,获得更高客单收益;同时,GoFun出行也将在向轻量化模式转型的过程中,获得一汽出行车源补给,共创双赢合作模式。
编辑:张宇喆

















