钒电池龙头大连融科完成数亿元B轮融资并正式开启IPO冲击之路,金鼎资本投资

导读:金鼎资本依托龙磁科技(300835)、新特电气(301120)、江苏北人(688218)等基石投资人支持,参与完成了对全球全钒液流电池龙头企业大连融科储能数亿元B轮投资。
近期,金鼎资本依托龙磁科技(300835)、新特电气(301120)、江苏北人(688218)等基石投资人支持,参与完成了对全球全钒液流电池龙头企业大连融科储能数亿元B轮投资。据悉,大连融科本轮融资所得资金将主要用于产品升级、产能扩充、团队扩充以及补充运营资金。

储能是保障国家能源安全,促进“双碳”目标实现的重要支撑。储能可有效解决风电、光电等新能源供给间歇性与用户用电需求持续性之间的矛盾,提高能源利用效率。在诸多储能技术中,全钒液流电池拥有本征安全、超长寿命、环境友好和扩容性强等突出优势,且在我国可实现技术、资源和产业链的完全自主可控,未来有望在长时储能领域迎来巨大的成长空间。
2008年,大连融科储能集团和中国科学院大连化学物理研究所共同组建大连融科储能技术发展有限公司。大连融科储能与中科院大连化学物理研究所产学研深入合作,历时十余年的积累创新,实现了全钒液流电池核心技术的重大突破,建立了完整的自主知识产权体系,是液流电池领域国内外标准的主导制定者,率先实现了全钒液流电池电解液和双极板等关键材料的国产化生产,以及电堆和电池系统的规模化生产。大连融科在2016年率先建成了全球最大规模的钒电池储能装备生产基地和钒电解液生产基地,此外还建设了至今全球运行时间最长的兆瓦级以上全钒液流电池系统—辽宁法库国电龙源卧牛石储能系统。
金鼎资本科技事业部负责人表示:在全球新能源发展的趋势下,储能逐渐显现巨大市场,而不同场景所需储能方式具有差异化,金鼎资本持续看好各类储能技术的发展。大连融科拥有全球最优秀的液流电池研发团队和产业化团队,过去十几年持续坚守,不断更迭技术和产品,目前已经实现全钒液流电池的产业化,进一步奠定了我国在新能源行业的全球领先地位。全钒液流电池具有高安全、长寿命和环保性等优势,是全球新能源发展的新动能,我们坚定看好大连融科所处赛道的市场前景,并发挥金鼎资本优势不断赋能企业。
金鼎资本创始合伙人何富昌表示:储能作为中国实现“双碳”目标的新基建,无疑是未来成长性和确定性最高的赛道之一,也是最值得投资的赛道之一。金鼎资本坚定的看好储能,并会坚定的投资布局整个储能赛道,包括不同技术路线储能及上游产业链。钒液流电池由于其本征安全和优秀的长时储能特性,必定会成为储能产业里不可或缺的一环。大连融科经过十数年的积累,不管是技术先进性还是实际出货量,都是当之无愧的钒液流电池世界龙头。金鼎资本只投资那些具有独特技术、创新性产品、切实创造价值和长期主义的优质企业,而大连融科就是我们要坚定投资布局的那一类企业。大鹏一日同风起,扶摇直上九万里!相信大连融科一定会乘着新能源的东风,迅速崛起,为中国清洁能源战略做出独特贡献!
开启IPO冲击之路
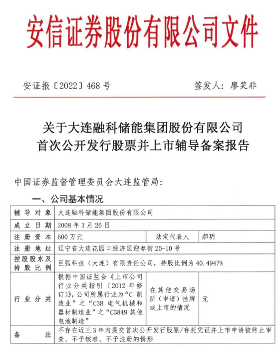
近日安信证券公布了大连融科储能集团有限公司发布首次公开发行股票并上市辅导备案报告,预示该公司正式开启冲击IPO之路。

今年1月,大连融科储能完成A轮融资,4月完成了股份改制。
10月11日,大连融科与攀钢集团钒钛股份签署《合资协议》,双方投资3161万元成立合资公司四川钒融储能科技有限公司,合资公司将在2022年内建设产能2000立方米/年电解液产线。
10月25日,大连融科联合钒钛股份、国家电投集团西南能源研究院有限公司签订《战略合作协议书》,围绕全钒液流电池储能展开合作。
10月30日,全球规模最大的液流电池储能电站正式商业化运营,总投资额超38亿元,一期建设规模100/400MW。
11月10日,中核汇能1GWh全钒液流电池储能系统集采公布中标结果,大连融科以排名第一入围。





















